Un régulateur permet de contrôler la charge, c’est à dire qu’il permet de contrôler l’intensité du courant et la tension entre les modules producteurs d’électricité et les batteries (accumulateurs). Ce contrôle, maximisant la durée de vie des batteries, a l’objectif particulier d’empêcher des surcharges ou des décharges complètes des accumulateurs, lesquelles peuvent affecter la performance et la durée de vie, et aussi d’optimiser le rendement des modules de production d’électricité. Certains régulateurs peuvent avoir des écrans numériques pour informer sur la tension des batteries, l’intensité de charge par les appareils de production d’électricité et l’intensité de la consommation.
Il existe 4 types de régulateurs, mais les deux derniers modèles de la liste ci-dessous sont les plus utilisés.
- Série ou relais : ce régulateur ouvre et ferme le circuit afin d’empêcher la charge de la batterie de continuer au-delà d’un seuil. Pourcentage de recharge 70% de la capacité maximale des batteries.
- Shunt : ce régulateur court-circuite les modules de production d’électricité et le courant est dirigé vers une résistance qui dissipe le surplus d’électricité en chaleur. Pourcentage de recharge 70% de la capacité maximale des batteries.
- PWM (Pulse Width Modulation) : le principe derrière la gestion de la recharge avec ce régulateur est la coupure ou non du circuit de la source d’énergie. Pourcentage de recharge 100% de la capacité maximale des batteries. Régulateur le plus utilisé.
- MPPT (Maximum Power Point Tracking) : ce régulateur calcule la tension nécessaire afin de générer la puissance maximale. Pourcentage de recharge 70% de la capacité maximale des batteries. Le modèle le plus cher, mais offrant une recharge plus rapide.
Série et Parallèle
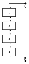
Le couplage des modules de production d’électricité permet de varier l’intensité du courant et la tension. Ainsi, si on prend par exemples quatre panneaux photovoltaïques on peut les coupler soit en série, soit en parallèle, soit en combinant les deux.

Les panneaux générant individuellement du courant de 3 ampères avec une tension de 12 volts, vont générer s’ils sont couplés en série comme sur la figure un courant de 3 ampères également, mais la tension sera la somme des tensions individuelles de chaque module, soit 48 volts. Donc, en série l’intensité du courant I est constante alors que la tension V est la somme de toutes les tensions c’est-à-dire I = I1 = I2 = I3 = I4 et V = V1 + V2 + V3 + V4

Quant à eux, les panneaux en parallèle produiront un courant de 12 ampères avec une tension de 12 volts. Donc, en parallèle l’intensité de courant entre A et B est égale à la somme des intensités traversant chaque panneaux alors que la tension demeure la même dans tout le circuit. Autrement dit :
I = I1 + I2 + I3 + I4 et V = V1 = V2 = V3 = V4

Si l’on combine les panneaux à la fois en parallèle et en série, il faut calculer soigneusement le courant et le voltage résultants. Par exemple, si les quatre panneaux sont mis en série de deux puis ces deux séries mis en parallèle, l’intensité de courant entre A et B sera de 6 ampères et la tension de 24 volts. Formellement :
I1 =I2 et I3 = I4 d’où I = I1-2 + I3-4 = 3 A + 3 A = 6 A et
V1-2 = V3-4 = V1 + V2 =V3 + V4 = 12 V + 12 V = 24 V et enfin
V = V1-2 = V3-4 = 24 V.
Bien choisir son régulateur
Afin de bien choisir son régulateur, il faut connaitre la tension et l’intensité maximale des modules de production d’électricité et de batteries. Ainsi à l’entrée la tension du régulateur doit être égale à la tension de sortie des sources d’énergie et à la sortie égale à la tension des batteries, de l’onduleur et autres appareils nécessitant du courant continu. Idéalement, il serait préférable de garder la même tension partout, puisque les régulateurs offrant une tension de sortie différente de la tension d’entrée sont plus rares.
Pour ce qui est de l’intensité de courant d’entrée du régulateur, il est conseillé d’utiliser un facteur de sécurité de 1,25 sur l’intensité maximale des modules de production d’électricité. Également pour choisir le bon régulateur en fonction de ses besoins, il est important de savoir quelles sont les données (ex : la production des modules, la charge des batteries, la consommation de la maison, etc.) que vous considérez pertinentes afin d’en assurer l’affichage.
Commentaires (0)
Inscrivez-vous pour commenter